From Adoption Data to Action in DigitalCSM

In my previous post, Turning Adoption Data Into Product Decisions, I focused on why DigitalCSM needed to exist in the first place. As customer success teams scale and individual ownership expands to dozens or even hundreds of accounts, the nature of the work changes. The challenge moves away from deep, bespoke engagement and toward visibility, prioritization, and consistency. When time is constrained and context is fragmented across tools, even experienced CSMs struggle to maintain a clear and current understanding of what is happening across their book of business.

This post builds directly on that foundation by looking at how DigitalCSM is structured to support decisions around usage, adoption, and risk in that operating environment. The focus here is not on implementation details, but on the product choices behind the architecture. The way data flows through the system determines what surfaces quickly, what requires effort to uncover, and what is likely to influence action, which makes the structure as important as the insights themselves.

DigitalCSM is organized around a small set of recurring questions that surface repeatedly when managing accounts at scale. What is happening in an account’s usage today. How that usage is changing over time. And which of those changes should influence where limited attention is spent right now. Everything else in the product exists to make answering those questions faster and more consistent across a large and diverse set of accounts.

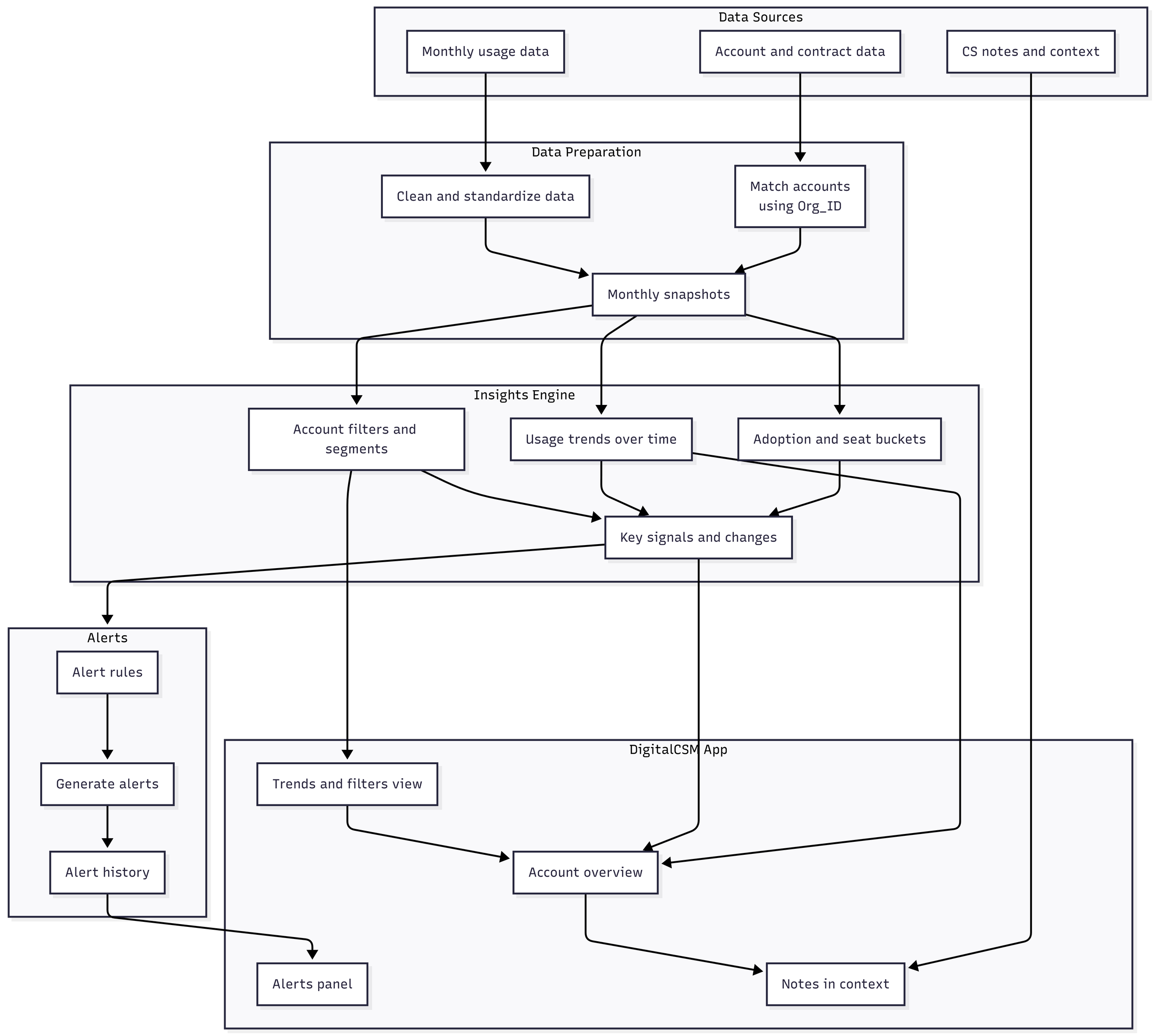
The system starts with a limited number of inputs that already exist in most customer success environments. Account and contract information comes from CRM. Usage data arrives as monthly extracts. Context is captured through notes taken during real customer interactions. Each source on its own tells an incomplete story, but when they are brought together in a consistent way, they form a foundation that supports both efficient account reviews and broader pattern discovery across an entire book.

Before any insights are exposed, the data is prepared to behave predictably over time. Accounts are matched using a stable identifier so that commercial information and usage history remain aligned. Fields are standardized to reduce ambiguity. Missing values are handled deliberately to avoid misleading trends. Usage is stored as monthly snapshots because that cadence mirrors how scale customer success teams actually operate, with accounts reviewed on a regular rhythm and renewal planning happening in parallel across many customers.

Once the data is consistent, it becomes easier to reason about at speed. Raw usage metrics are difficult to interpret when a CSM is responsible for a large number of accounts, so DigitalCSM translates usage into simple states that can be understood quickly and discussed consistently. Seat utilization and feature adoption are grouped into buckets, and trends are emphasized so that direction is clear without requiring deep analysis. This reduces cognitive load and supports faster judgment during routine reviews.

On top of this foundation, the product supports two closely related workflows that reflect how scale CSMs actually work. A CSM can focus on a single account and see usage, trends, alerts, and notes together in one place, creating a coherent snapshot without needing to assemble context manually. When broader questions arise, filters make it possible to group accounts by commercial attributes, renewal timing, and usage behavior, allowing patterns to surface across many accounts at once.

Alerts are built directly on top of usage and trend signals, with the goal of drawing attention to meaningful change in a crowded environment. A drop in engagement, a shift in adoption trajectory, or a renewal approaching alongside weak usage can surface as alerts that are explainable and visible in context, making it clear what changed and why it matters. Alerts are tracked over time to preserve continuity and reduce repeated rediscovery of the same issues across review cycles.

Notes remain a core part of the experience rather than an afterthought. Quantitative signals describe what is happening in the data, while notes capture the reasoning, conversations, and actions behind those signals. Keeping both together preserves context and supports better decision making, especially when ownership is spread across many accounts and attention is divided.

The diagram below reflects this structure at a high level, showing how data flows from a small number of sources through preparation and interpretation layers before surfacing as views and alerts that support action. The simplicity of this flow is intentional, because systems that are easy to understand are more likely to be trusted and used consistently in high-volume workflows.

‍ ‍A simplified view of how DigitalCSM translates usage data into trends, alerts, and actions at scale.

DigitalCSM does not attempt to predict outcomes or prescribe next steps, and that restraint is deliberate. In environments where decisions must be made quickly and repeatedly, trust is built through clarity and transparency. Adoption follows when people understand what they are seeing and how it connects back to the underlying data.

Building this system reinforced a belief I continue to develop through product work. Architecture shapes behavior. When designed thoughtfully for scale, it reduces friction, shortens the distance between insight and action, and makes consistent decision making possible across a large book of accounts over time.

The demo of DigitalCSM is available in this post - Bringing It All Together: The DigitalCSM Demo

Previous
Previous

Bringing It All Together: The DigitalCSM Demo

Next
Next

Building DigitalCSM: The Case for Customer Success Analytics at Scale